Skip to content
Beranda
Profil
Profil
Visi Misi
Struktur Organisasi
SK LISENSI
RUANG LINGKUP LISENSI
SK Sertifikasi Kompetensi Jarak Jauh
Sertifikasi
Skema Sertifikasi
Kegiatan Sertifikasi
Informasi
Alur Pelayanan Sertifikasi Jarak Jauh
Alur Banding Jarak Jauh
Data TUK
Panduan Penggunaan Sistem LSP
Daftar
Daftar Peserta Mandiri
Daftar Peserta Universitas
Data Pemegang Sertifikat
Daftar Jarak Jauh
Jadwal Sertifikasi
Lembaga Pendukung
Asosiasi Digital Marketing
Lembaga Pelatihan Kerja Sekolah Pintar
Lembaga Pelatihan Kerja Baba Studio
Lembaga Pelatihan Kerja Techfor.id
Dimia
Deplaza.id
PT. Multi Kreasi Bangsa
PT. Edu Digital Asia
Lainnya
APPI
BNSP
Lainnya
Kontak
News
Navigation Menu
Navigation Menu
Search for...
Beranda
Profil
Profil
Visi Misi
Struktur Organisasi
SK LISENSI
RUANG LINGKUP LISENSI
SK Sertifikasi Kompetensi Jarak Jauh
Sertifikasi
Skema Sertifikasi
Kegiatan Sertifikasi
Informasi
Alur Pelayanan Sertifikasi Jarak Jauh
Alur Banding Jarak Jauh
Data TUK
Panduan Penggunaan Sistem LSP
Daftar
Daftar Peserta Mandiri
Daftar Peserta Universitas
Data Pemegang Sertifikat
Daftar Jarak Jauh
Jadwal Sertifikasi
Lembaga Pendukung
Asosiasi Digital Marketing
Lembaga Pelatihan Kerja Sekolah Pintar
Lembaga Pelatihan Kerja Baba Studio
Lembaga Pelatihan Kerja Techfor.id
Dimia
Deplaza.id
PT. Multi Kreasi Bangsa
PT. Edu Digital Asia
Lainnya
APPI
BNSP
Lainnya
Kontak
News
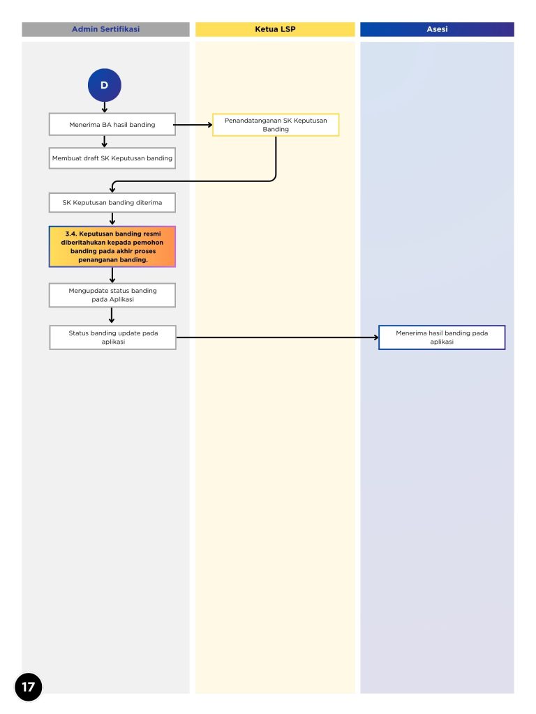
Alur Banding Jarak Jauh
WhatsApp us